

文章探讨了机器人、加密和AI技术的融合如何推动代理式经济的发展,介绍了Virtuals的ACP协议、Butler交易助手、Unicorn启动平台和SeeSaw数据采集系统,展示了人类、AI与机器协作的未来场景。
原文标题:加密、AI、机器人:Virtuals 如何实现技术的三位一体
原文作者:@schizoxbt,Castle Labs
原文来源:https://www.theblockbeats.info/news/60062
转载:Daisy, 火星财经
在这里,智能代理不仅能在链上交易,还能在现实中执行任务;融资不再依赖传统风投,而是由去中心化启动平台驱动;机器人不再孤立运作,而是通过众包数据不断学习人类行为。
这不仅是一次技术整合,更是一次生产力的重构。随着 Virtuals 推出 ACP 协议、Butler 交易助手、Unicorn 启动平台与 SeeSaw 数据采集系统,我们正在见证一个代理式经济的雏形。
一个由人类、AI 与机器共同协作的未来。
以下是原文:
机器人、加密、AI。
这是我们这一代的技术三位一体。
这三项技术是当前最具颠覆性的力量,有人甚至认为,它们可能是人类最后一次重大技术变革。因此,Virtuals 将机器人纳入其技术体系,显得尤为引人注目。
为什么他们要这么做?
AI 构建者很快意识到,加密和区块链是代理在互联网上进行交易和运作的最有效方式。与此同时,机器人开发者也明白,将 AI 融入机器,可以打造真正的自主设备,能够执行指令并完成现实世界中的任务。
这三者之间形成了互相增强的共生关系。虽然它们可以各自独立存在,换句话说并非所有机器人都需要加密,也不是所有代理都需要机器人。但当三者结合时,就形成了一个完整的闭环。

区块链可以实现大规模协调代理和机器人,同时提供支付基础设施,无论是支付服务费用,还是让 DAO 控制一群自动配送无人机。
AI 赋予机器人推理和决策能力,无需人类干预;而机器人则提供物理执行能力,使代理能够与现实世界互动。
这是一种完美的技术共生关系,@Virtuals_io 通过推出所谓的 aGDP(代理式国内生产总值)来实现这一点。
aGDP 被定义为「人类、代理与机器在数字与物理领域协作所产生的总产出」。
当数字生产力与能够在现实世界中运作的机器人结合时,它就变得具象化,进入了此前代理无法触及的物理领域。
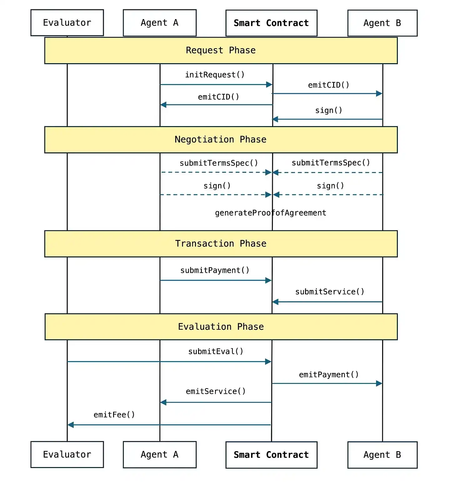
Virtuals 的三大核心产品是:ACP、Butler 和 Unicorn。
接下来的部分将逐一介绍这些产品,并展示机器人如何融入这些核心支柱。
ACP 顾名思义,是一种代理之间进行交易的协议,通常涉及交易、分析和研究等内容。而现在,随着机器人加入,ACP 的应用场景变得更加广泛。
想象这样一个场景:你是一名地产开发商,需要完成一项建筑任务。你使用一个研究代理,它雇佣一个设计代理来绘制设计图。研究代理随后雇佣一个建筑机器人代理来为地产打地基。建筑代理再雇佣供应链代理来采购建筑材料。所有交易都通过 ACP 结算。
虽然这听起来像是未来世界,但其中的可能性是无限的。
例如:制造代理雇佣一群配送无人机将产品直接送到消费者家中;或是农业代理分析天气数据后,雇佣机器人代理进行播种或灌溉任务。
如果你想深入了解,以下是 ACP 的后台界面示意图:

最近,x402 的热度正在上升。以下是 ACP 与 x402 的对比,以及为什么 Virtuals 能在代理能力增长的浪潮中占据有利位置。
[相关阅读]
Butler 是 Virtuals 面向其代理式经济体系的前端界面,它允许用户与基于该协议构建的自主代理进行交互。
用户可以在 X 的聊天界面中输入请求,Butler 会推荐最合适的代理(或代理集群)来完成任务。在收集完用户的输入后,Butler 会确认任务的费用和交付内容,然后将任务分发出去。
一旦加入机器人,这一流程将变得更加立体。用户可以通过 Butler 向代理发送指令,而代理则可以通过机器人在现实世界中执行这些任务。
用户甚至可以仅通过代理来运营和管理整个商业项目。想设计 T 恤和服装?有专门的设计代理可以完成。想将这些商品打包并送达真实用户?有机器人可以执行。
商业管理的大门由此打开:任何人都可以提交请求或任务,由代理或机器人来完成,而无需亲自动手。
Unicorn 是 Virtuals 升级后的启动平台,专为生态系统内的项目服务,帮助开发者和创始人为其初创企业筹集资金。
旧版的 Genesis 模型最终演变成了一场「刷分游戏」,用户更关心的是积分,而不是支持真正的创始人。
Virtuals 表示,他们已经通过旗下的风险投资部门投资了一些机器人项目,并注意到如果没有可扩展的融资机制,创新会变得缓慢且碎片化。
如今,随着激励机制与 Unicorn 模型更加一致,机器人和代理开发者可以更轻松地为他们的雄心项目筹集资金,例如:
由智能代理管理的农业机器人群体,能够自主播种、监测和收割作物,并通过预测分析优化产量;
一个智能配送无人机网络,可以竞标配送任务,并通过陆地或空中完成交付;
由设计代理和工地规划代理协调的自动化建筑机器人。
这样的创意清单可以无限延伸。
不过,目前仍有一个关键环节缺失:今天的机器人并不是「开箱即用」,它们并不具备执行所有任务的能力,它们需要被教导和训练。这正是 SeeSaw 登场的地方。

为了让这些机器人代理在现实世界中高效运作,它们需要大规模的空间数据集。这些数据可以涵盖从识别不同类型的警报声,到在施工现场导航,甚至是像正确叠好一件衬衫这样简单的任务。
SeeSaw 的作用是通过人类记录日常活动和目标任务,帮助机器人更好地理解周围的世界。这些日常行为会转化为数据,供机器人学习。
机器人在理解物体和人类在三维空间中的运动方式时,天然存在困难。因此,收集这些动作数据——无论多么细微或复杂——都至关重要。

这正是 SeeSaw 诞生的原因,Virtuals 深知数据采集的重要性。
SeeSaw 是一款 iOS 移动视频采集应用,通过众包方式收集人与物体互动的视频。他们将这一过程游戏化,用户可以完成任务并获得奖励。
只要奖励机制与用户的贡献相匹配,这一系统就能快速扩展,为 Virtuals 构建一个庞大的视觉交互数据库,向任何需要训练机器人的团队提供服务。
SeeSaw 是与 @BitRobotNetwork 合作开发的,以确保所采集的数据质量达标,并适用于大规模机器人训练。
虽然本文到此结束,但技术三位一体的故事才刚刚开始。
这三个领域才刚刚开始展现它们的潜力,而由于加密技术的开放性,我们得以在最前线见证这些发展。
可以合理预期,在不久的将来,我们将看到完全由机器人组成的机构和公司。机器人在现实中自动完成任务的场景,对所有科幻迷来说既令人着迷,也略带震撼。
未来可能比我们想象的更快到来。Virtuals 对技术三位一体的探索,将会带来怎样的成果,值得我们持续关注。